2015年 01月 21日

デジタルモード用インターフェイスの改良

今まで、トランス2個とボリュームと少々の部品だけのインターフェイスで、VOX でデジタル運用していたが、音声もデジタル用の入力から入れようと思いはじめた。

というのも、マイク入力からだとデジタル入力からよりも、無線機内部での入力の増幅率が高くSN が悪化するのと、音声を一旦 PC に入れてDSPをかけて出力する際、デジタルモード用のインターフェイスに出力するほうが接続が楽になるからだ。

そういうことをしようとすると、VOX ではなく PTT をスイッチにして明確に切替えたくなるので、デジタルモードのPTT制御も含めてちゃんと作った。

USB シリアルモジュールの RTS を PTT 出力として使い (他は全く使わない)、手動PTTもRTSを手動で制御するようにした。その後にフォトカプラを入れ、PC側とは絶縁している。

また、この機会に入りこむノイズをできるだけ減らそうということで、USB 延長ケーブルを使って、USB オーディオデバイスの位置を延長し、無線機用のインターフェイスを5cm程度の極短いケーブルに変えた。これでブーンという音が入りこむのを抑えることができた。

あと、トランスの入出力にもフェライトビーズ(チップインダクタ)を入れて、送信時の回り込み対策を強化しておいた。

残念ながら、リグの内部雑音が結構あるみたいで、無音(マイクショート)しても送信状態にするとホワイトノイズが少々送信される (PWR メータは全く振れないが、近くの別の無線機で最大感度に設定すると十分聞きとれるレベル)

あと、シリアル通信か、オーディオインターフェイス由来かわからないが、USB か何かから少し高めの音のノイズが規則的に入るのが気になるが対策できていない。ノイズ対策は難しい。

2015年 01月 09日

AU Lab をスピーチプロセッサとして使う

スピーチプロセッサ

マイク入力の音質を改善したいという場合がときどきあるかもしれない。例えば

  • 環境ノイズを減らしたい
  • 聞きやすいように音量をある程度一定に保ちたい

とか。

アナログでやろうとすると割と高価な機材が必要だが、現代はDSPでなんとでもなる。

AU Lab

Mac には標準で AU (Audio Units) という機能があり、簡単なフィルタとかはこれでできる。AU はプラグインとなっており、使うためにはアプリケーションが必要。標準アプリケーションだと Garage Band で使えるが、AU だけ使いたいのに Garage Band というのは重すぎるしめんどうくさい。

しかし、実は Apple はAU Labというソフトウェアを提供しており、標準添付ではないのだが、これをインストールすると入力を AU を通して別のデバイスに出力というのが簡単にできる。

AUDynamicsProcessor

エクスパンダないしノイズゲート・コンプレッサないしピークリミッタ相当のことをできる。

グラフ中の下側の点2つを動かすことでレベルが低い環境雑音の音量を下げる(ないし完全カット)することができる。リアルタイムにグラフのどの状態にあるかも表示されるのでとても設定しやすい

上の点2つを動かすとコンプレッサをかけることができる。入力が低すぎる場合 Master Gain をあげる。Master Gain をあげつつコンプレッサがかかる閾値を下げると常にコンプレッサがかかり出力を一定の状態にできる。

AUMultibandCompressor

4つにわけられた帯域ごと(帯域幅は任意に変更できる)にコンプレッサレベルを変えて設定できる。設定帯域ごとのイコライザ相当の機能もついてる。エクスパンダ的機能はついていない。

高域の上限を下げたりすれば、サ行のうるささが軽減される (ディエッサーとして使える)。

イコライザ

  • AUFilter
  • AUGraphicEQ

他のでもできるが、このあたりを使うのがわかりやすい。ただ、イコライザはベストを見つけるのは非常に難しい。永遠に時間がかかるしだんだんゲシュタルト崩壊してくる。

自分の上げたい/下げたい周波数帯域が、聴きながらわからない場合、AUParametricEQ を入れると、特定帯域幅だけドラッグしつつ上げたり下げたりできる。目的周波数をさがすだけなら AUGraphicEQ より楽。

その他

少しだけリバーブをかけると聞きやすくなるらしいんだけど、AUMatrixReverb は設定が難しく、少しでもかけすぎると気持ち悪い感じになるので、素人は手を出さないほうが良さそう。

他のアプリケーションの入力にする

AU Lab で、入力 → AU → 出力はできるのだが、出力を別のアプリケーションの入力として使いたい場合、これだけではできない。

要は一旦出力したものを、別の入力に入れればいいのだが、ハードでやると (すなわちケーブルをループバックさせる感じになる) ノイズ的に不利だし、接続が煩雑になる。

Sound Flower

ソフトウェアとしては Sound Flower というのが良く使われている。これは Mac 上で仮想オーディオデバイスとして働くもの。しかし Yosemite ではクリッピングノイズのようなもの (プチプチ音) が発生することがあり、この問題は未だ解決していない。どうしても気になる場合ハードに一度デジタルで出してしまうのが確実そう。

ノート:音声通信用にスピーチプロセッサについて考える

もともとアマチュア無線の音声通信の了解度を、何らかの手軽な方法で上げられないかと考えて調べたはじめた。

アマチュア無線で、特にSSBという変調方法の場合、声の大きさがそのまま送信パワーになる (無音時 0W・最大で設定した出力電力)。なので、昨今の SSB 無線機には必ずスピーチプロセッサというのがついている。

スピーチプロセッサは何をしているか? というと、基本はただのコンプレッサーで、音声のダイナミックレンジを圧縮している。小さい声も大きい声もできるだけ一定の大きさに保たれるようにして、平均送信電力を上げている。

凝った人は、このスピーチプロセッサ部分を無線機組み込みではなく、外部でやってより自由に調整するらしい。特にSSBで凝ったことをやってる人場合、Hi-Fi SSB とか言ってるらしい。

アマチュア無線では占有周波数帯域幅を抑えるため、上限 3kHz 程度までで音声周波数をカットして送信 (SSBの場合、音声の帯域幅≒占有周波数帯域幅) しているので、Hi-Fi とはいっても、原音に忠実という本来の意味ではなく、了解度の向上(相手が聞きとりやすいこと・複数人同時送信されていても、耳につきやすいこと)を目指しているようだ (周波数帯域的に原音忠実というのは不可能)

(ちなみにAM中波放送の場合、音声信号は上限約10kHz程度の帯域、FM短波放送の場合約15kHz で切られている。)

音声の通信を聴いていると、確かに人によって聞きやすかったり、そうでなかったりする人がいる。声質や滑舌もあると思うが、何らかの前処理によって了解度が向上するなら、それは良いことだ。

信号処理での戦略

実際のところ、あまりやれることはなくおおざっぱに言うと以下3点になりそう。

  1. ノイズをとにかく減らす
  2. イコライザを自分の声にあわせて設定する
  3. コンプレッサをかける

しかしそれぞれ調整するとかなり時間がかかる。

ノイズを減らすのは必須。余計なノイズを送信すれば確実に了解度は下がる。しかし一番確実な方法というのがないので、発生している場合減らすのはなかなか難しい。以下のような方法を全て試す。

  • 指向性マイクを使う (環境ノイズを軽減)
    • 無線機付属のPTT付きのものとか
    • いわゆるカラオケマイク的なもの
    • できれば差動出力 (XLR コネクタ) のマイクを使うほうがいい
  • シールドケーブルを使う (外来ノイズを軽減)
    • アナログのラインはすべてシールドする。地味だけど確実に効果がある
  • グラウンドループを切る (ハムノイズなどを軽減)
    • 無線機周辺でループがあると大きなノイズが入る
  • マイク入力ではなくデータ入力ラインから音声を入れる (PC出力をできるだけ大きくとって内部雑音とのSN比を改善する)
    • マイク入力は内部的に増幅率が高く設定されていることがあり、過大入力になりやすい。SN比を上げにくい

イコライザは声にあわせて設定する必要がある。了解度向上という意味では150Hz以下には殆ど声としての情報がないので完全に切って良く (ただのノイズになる)、200〜300Hz は上げると少し落ち着いた感じなるが、音が籠って了解度は下がる。400〜800Hz は人によるがあまりいじらないのが良いようだ。

SSBでは原理的に「無音」を送信することができず、常に喋っていないと受信機側のAGCによってノイズでうるさくなってしまって悩ましい。同じく AGC によって、受信側で強制的にコンプレッサ相当のことが起きるため (小さい音は大きく、大きい音は小さく)、送信時に最大限コンプレッサをかけたほうがSN比が向上し了解度はあがる。

テスト方法

無線機に入力する直前の信号を聴いても、実はあまり意味がない。他の無線機で送信される電波そのものをモニタするほうが良い。というのも、受信機側のAGCのかかり具合に印象が大きく影響されるので、送信機に入力する信号とかなり印象が変わってしまうからだ。

実際のところダミーロードをつけて漏れた電波を聞くか、同軸切替器(アイソレーションが60dB程度あっても十分漏れてくる)とダミーロードを使う。

総合的な了解度向上策

声の特性を知って適切で効果的なスピーチプロセッサをかけられる知識は、エンジニアリング的な範囲の音声による通信技術のひとつといえそう。

ただし、機械処理に頼った了解度向上策には限界があると感じる。滑舌が悪かったり、声が出てなければ結局意味がない。アナウンサーという職業があるように、明瞭な音声を出せることというのは、それ自体がある程度特殊な技術であるし、これもまた音声通信の技術向上であると感じる。

アマチュアは、スピーチプロセッサの使いかたのようなエンジニアリング的部分と、声の出しかたのようなオペレーション的部分を、一人で行うので、了解度向上のためには、総合的なこれら通信技術の向上が必要に思う。

CW に比べ音声は喋るだけなので技術がいらないと思われた (実際敷居は低い) が、ノイズが多く、限られた周波数帯域で了解度を上げるには、実際は思った以上の技術がいると感じる。CW は遠くに効率良く届けるという意味では、技術的難易度は音声よりも案外低いのかもしれない。

Behringer(ベリンガー) ベリンガー ダイナミックマイク ボーカル ULTRAVOICE XM8500 - Behringer(ベリンガー)

Behringer(ベリンガー)

5.0 / 5.0

2014年 11月 28日

MLA 自動同調コントローラ

SWR 計を作ったので、これと連携して、MLA のモーター動かして自動的に同調させる。

SWR 計つくったのは、そもそも本来これがやりたかったからなので、完全に yak-shaving
である。

アルゴリズム

  1. 適当に方向を決める (正転・逆転)
  2. 送信中になったら決めた方向に少し動かす
  3. SWR を計る
    1. 下がったらそのままさらに動かす
    2. 上がったら方向を逆にして動かす
  4. 繰替えす

SWR の大きさに応じて、一度に動かす量を可変する。

設計

既にアンテナ切替器などを Raspberry Pi に接続して管理しているので、これもそのようにする。つまり

  • I2C 接続でステッピングモーターを制御する基板をつくる
  • Raspberry Pi 上で SWR 計 と連動しながらステッピングモーターを制御する

ハードの実装

まず I2C でステッピングモーターを制御する基板をつくった。

特筆するようなことはなく、I2C 経由で方向とステップ数を書くとその通りにステッピングモーターを動かすというもの。

モーターとの接続は DIN 8PIN の一部にピンを使って行ってる。

ソフトの実装

SWR 計は USB Serial として接続し、モータードライバは Raspberry Pi の I2C バスに接続しているので、ソフトウェアは Raspberry Pi 上の Ruby で気軽に書ける。適当に書いたら動いた。

まとめ

SWR の測定誤差の関係で、連続送信していないと、どうしてもちょっと振動したり、同調点から離れすぎていると挙動不審になったりするのが改善点だが、このようなやりかたで概ねうまく動くことがわかった。

2014年 11月 24日

KX3 用のマウンタ

KX3 は 8.8cm x 18.8cm x 4.1cm と、スマフォとして考えると大きすぎるし、タブレットとして考えると厚さが多すぎるという大きさなので、市販の殆どのマウントアームは直接使用できない。

RAM マウント

任意のガジェットを任意の位置に固定するためのもので「RAM マウント」というのがある。例えばスマフォを自転車に固定したいとか、車椅子にモニターをつけたいとか、そういう場合に使うやつ。

RAM マウントはアメリカの会社が作っていて、いくつかのパーツを組合せて使うようになっている。ちなみに個々のパーツが案外高価なので、別にお得ではない。ただ、かなり強靭な作りになっている。

で、RAM マウントのシリーズの RAM-HOL-UN4U (ユニバーサルフィンガーグリップ) というのだと、KX3 でもぎりぎり保持することができる。この製品は Elecraft 公式のモービル運用マニュアルにも紹介されており、安心感がある。

それに加え

  • RAM-B-238UP (ダイヤモンドベース)
  • RAM-B-201U-CP (ダブルソケットアームL)
  • RAP-B-121BU (プラスチッククランプベース)

を買ってセッティングした。クランプベース以外はヨドバシ、クランプベースは PDF 工房にて購入した (amazon.co.jp では殆ど売ってない。amazon.com だと売ってるけど日本へ発送しないことが多い。いろいろ見たがヨドバシが品揃えと価格面で最強だった)

所感

机を少しでも広くして、なおかつ掃除しやすくするというのが目的だったが、これは叶った。

RAM マウントはかなり強力に固定ができるが、ボタンを押すときはやはり揺れる。

他にやるとしたら、三脚穴が空いた金具を作って、あいているネジに共締めするとかがありそう。

2014年 11月 11日

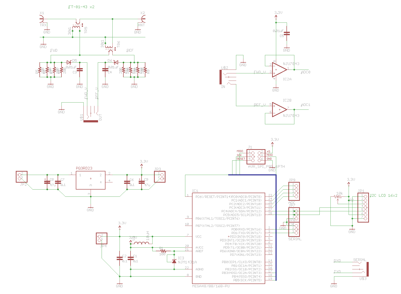
自作デジタル SWR 計 (進行波・反射波電力計)


しばらく試行錯誤していたが形になった。

追記: より高性能なタイプのSWR計も作りました

SWR 計

SWR は計るものというより、進行波と反射波の関係を計算して出すものなので、正確にいうなら進行波・反射波電力計といえそう。

進行波と反射波を分けるためには、方向性結合器 (Directional Coupler) というものを使う。

SWR 計に使う方向性結合器にもいろいろあって、市販されているもので主流なのは CM結合型 (容量・相互インダクタンス結合 / Bruene Coupler など) のものだけれど、今回タンデムマッチ (Tandem match coupler / Sontheimer bridge) と呼ばれているものを試す。

Wikipedia だと Cross-connected transformers という形の方向性結合器を使うもので、ARRL がドキュメントを出したことがあり、英語の記事だと良く使われているのを見る (逆に日本語のリソースは大変少ない)

CM結合型と比べると以下のような違いがありそう。

メリット

  • 回路が対称かつトランスしか接続されないのでシンプル
  • ダイナミックレンジが広い (うまく作れば QRP〜1kW まで計れる)
  • 検出部には調整点がない (トリマとかがいらない)
  • 方向性 (Directivity) に優れる (測定誤差が少ない)

デメリット

  • 2つのトランスの結合を疎にするため、比較的大きく作らざるを得ない
  • 結合器そのもののSWRがあまり低くない。(リターンロスが多きくなりやすい)

その他特徴

  • 最低周波数と挿入損失はトランスのインピーダンスで決まる(コアのAL値と巻き数)
  • 最高周波数はトランスの浮遊容量で決まる (巻く導線の長さ = コアの大きさと巻き数)
  • トランスの巻き数に比例した電圧出力(巻き数の自乗に比例した電力出力)

つまり以下のようなトレードオフがある

  • 最低周波数を下げるために巻き数を増やすと最高周波数が下がる
  • 最大電力をあげるためコアを大きくすると最高周波数が下がる
  • 最大電力をあげるために巻き数を増やすと、最小電力が計りにくくなる

CM 結合型は浮遊容量・インダクタンスの影響が大きくでやすいので、アマチュア的にはタンデムマッチのほうが作りやすいのかな?

検出部

コアにはまず鉄粉コアの T68-2 (AL=5.7) を使った。30Tだと実測で約5.5uHとなり、7MHz で約230Ω、3.5MHz で 約110Ω程度のインピーダンスになる。

挿入損失はコイルのインピーダンスで決まり150Ω (伝送路インピーダンスの3倍) 以上が望ましいらしい。つまり 3.5MHz だと厳しい?

30:1 のトランスを使うと、電力は巻数の二乗に比例 (電圧比の二乗) なので dB になおすなら

になる。100W 時に 0.11W (900分の1) ほどとりだす。(この分は確実に挿入損失となる)

タンデムマッチだと出力インピーダンスも50Ωになるので、50Ωのダミーロードにかけて、かかった電圧をはかる。だいたい 0.2W 以上、0.5W ぐらいの定格が必要。200Ω 1% の1/4W金属皮膜抵抗を4つ並列にした。

なので、100W で 50Ωの場合は約 2.34V ほど。1W で約0.235V が出力される。

ADC にかける前に検波 (直流にするということ) とバッファをする。ショットキーかゲルマニウムダイオードと 0.01uF 程度のコンデンサ。ダイオードはVfができるだけ低いものにしないと小電力域で計れなくなる。コンデンサはバイパスコンデンサとして働くので、最短で配線する必要がある。

検波後は直流で、$ \sqrt{2} $ 倍の電圧が出力される (ダイオード検波は単に整流回路で、通ると交流最大電圧に近づく)。バッファ用のオペアンプはなんでもよさそう。ユニティゲインで使える安いのを使う (電源電圧を 3.3V にしたので Rail to Rail なオペアンプでないとダメだった)。

直流としては 100w で約3.3V、50W で約2.4V、1Wで約0.3V得られる。

製作

製作一発で一応ちゃんと動いていそうな動作をした。

30T で作ったが、ダミーロードを接続してこの装置自体の SWR (リータンロス) を計ったところ、3.5MHz で思ったより厳しく(SWR 1.3ぐらい)なってしまったので、40T 巻いたほうがよかった気がする。他の50MHz までの周波数ではSWR 1.1ぐらいで、あんまり良くはない。

特性

まず方向性結合器としての特性をはかる。

InsertionLoss は低いほど良い。Isolation は高いほど良い。Directivity も高いほど良い。

SWR を計るなら Directivity は 25dB 以上が必要

蓋をあけた状態で測定してる。

7MHz (50W)

  • IN: 51.0V
  • OUT: 50.90V
  • FWD: 1625mV
  • REF: 51mV

{"InsertionLoss"=>0.017047875223552212, "Coupling"=>-29.935364253260417, "Isolation"=>-60.00167004225055, "Directivity"=>-30.06630578899013}

50MHz (50W)

  • IN: 53.4V
  • OUT: 48.5V
  • FWD: 1987mV
  • REF: 477mV

{"InsertionLoss"=>0.8359903685258546, "Coupling"=>-28.586867798374822, "Isolation"=>-40.980457559768844, "Directivity"=>-12.393589761394026}

50MHz での性能が悪い


0.1dB 以下の挿入損失ならメーカー製品に劣らないが、50MHz ではかなり微妙。

コアの変更

全体的にリターンロスが少し高く、3.5MHz で微妙なのと、50MHz での性能の悪さを改善できないかと思いコアを変えてみた。

FT82-43 (AL= 470) に 30T 巻くとインダクタンスは370uHぐらいになる。数kΩのインピーダンスになる。ちょっと多すぎる気がするのと、FT82-43 だと磁気飽和しそうだなと思いつつ試した。一般的にタンデムマッチに使われるコアに比べかなり透磁率が高い。

結果的に 50W までなら特に発熱などの問題なく動いてくれた。

リターンロスは全域で劇的に改善し、殆ど SWR にして 1.05〜1.15 未満になった。

しかし高透磁率のフェライトコアの場合個体差が多く (AL値にして±20%の個体差がある)、完全に同じトランスを作るのが難しい。バランスが崩れて方向性が悪化している気がする (それでも鉄粉コアよりマシ)。できればコアのマッチドペアをとったほうがいいかもしれない。

これでも 50MHz ではあまり優秀とは言えない。浮遊容量のほうが問題なのだろう。20T〜25T でいいかもしれない。また、50MHz の場合ダミーロード自体のリターンロスが無視できないので、実際の方向性はもっとマシだと思われる。

FT82-61 (AL= 79) のほうが透磁率がちょうど良さそうだけど、手元になかった。自分みたいに、そこまで電力かけねーよっていう場合は43材でもいいかもしれない。重大な特性悪化があるので、やはり61材のほうが良いようです

7MHz (50W)

  • IN: 50.92V
  • OUT: 50.88V
  • FWD: 1683mV
  • REF: 46mV

{"InsertionLoss"=>0.006825846825207417, "Coupling"=>-29.61608558011588, "Isolation"=>-60.88261126600088, "Directivity"=>-31.266525685885}

50MHz (50W)

  • IN: 52.17V
  • OUT: 50.43V
  • FWD: 1743mV
  • REF: 303mV

{"InsertionLoss"=>0.2946373712648287, "Coupling"=>-29.52246899224763, "Isolation"=>-44.7195641644014, "Directivity"=>-15.197095172153766}

デジタル部

まじめに計測器を作りたいわけではないので、カジュアルに ADC は AVR 内蔵の 10bit のものを使う。AVR の ADC は複数チャンネルがあるが同時に計測できるわけではないので、FWD/REF の計測には時間差が生じる。が、特に問題ないと思う。

2.465V のシャントレギュレータで基準電圧をつくるとちょうどいい。10bit だと分解能は $ 2.456 / 1024.0 = 0.00239V $ になる。0.1mW ぐらい。

グラウンドを分離したいが、作例だとあまりやっているのがないので、とりあえずは入れず。検出部から引き回す部分でチョークコイルいれるのが良さそう。

ADC の多少の変換誤差はともかく、デジタル回路からアンテナ側にノイズが入るのだけは防ぎたいところ。ノウハウがなくて難しい。デジタル回路をできるだけ閉じこめる形での対応を行ってみる。

機器連携

シリアル出力ポートをフォンプラグで出すのが最も楽っぽいのでそうした。

回路図

キャリブレーション

シリアル経由で特定のコマンドを入力すると、ADC 電圧をそのまま出力するようにしたので、そのモードにして送信しつつ表を作り。適当な値を選んで Maxima に連立方程式を解かせて校正値を求めた。

これでだいたい誤差は10%程度。あんまり良くない気がするが、メーカー製でも(フルスケールに対して)このぐらいなので、めちゃくちゃ悪くはなさそう。

さらに

50MHz での特性がやはりいまいちなので、

  • コアを変える
  • 巻数を変える

をやる気になったらやりたい。また、精度をあげるため

  • 検出器内で ADC まで行い I2C か何かで出力する

とかやる気になったらやりたい。

ref

asin:B002E9GG6M:detail 4

中古のストレートキーを買った


HK-704 の旧バージョン(?) 現行のとは違いそう。ちょっと磨いたら綺麗になった。接点がちょっと酸化してる気がするけどとりあえずそのまま。3000円ぐらい。

ハイモンド HK-704 電鍵 - HI-MOUND

HI-MOUND

3.0 / 5.0

2014年 11月 06日

LoTW はじめました

ARRL's Logbook of the World という、DXCC というアワード (世界中と交信すると賞状がもらえるというだけ) 申請用の QSL サービスがあって、どうなってるか興味があったので登録した。案外めんどうくさくて、

  • 国内の無線局免許状
  • 身分証明書

を米国のオフィスに送付する必要がある。そこまでする必要あるの? と思わざるを得ない。

ついでに tQSL という (Trusted QSL) という QSL 情報に電子署名してアップロードするツールをセットアップしたりする必要があるんだけど、そこまでする必要あるの? と思わざるを得ない。

今迄のQSO情報アップロードしてみたら 13 QSO が Worked (QSL) となった。

こうしてみると割と近場ばっかりですね…

移動運用

実はほぼ毎週河川敷に出掛けて移動運用していたりする。毎回いろんなアンテナを試してみる

  • 片側設置ロングワイヤー
    • イマイチだった
  • ダブル逆L
    • 逆Vっぽいが、給電点は下のまま。
    • 20m * 2 結構飛んでくれた
  • ダブルツェップ
    • 給電線を300Ω平行フィーダー6mに
    • エレメントは 20m * 2
    • いいけどめちゃくちゃ場所をとる + フィーダー持ちあるくのがめんどう

これらはロングワイヤー系なので、雑に設置してATUであわせてもそれなりに飛んでくれる。試した中だとダブル逆Lは持ち物がランドリーリール2個と竿だけですんでお手軽。

片側設置のロングワイヤーはどうも全然だめだった。VCH のほうが遥かに良い結果だった。

VCH は 7MHz では手軽かつとても良いけど、他のバンドにいくのはやはりちょっと面倒。無理矢理ATUであわせてもそこそことってはもらえるが、聞きかえされたりして、あんまり良くない。


RHM8B を買った

第一電波工業 ダイヤモンド 7-50MHz帯ポータブル無線機用ハンディアンテナ コネクターBNC-P RHM8B - ダイヤモンドアンテナ

ダイヤモンドアンテナ

3.0 / 5.0

たぶん移動運用で最も手軽なのがこれを使うことだろうなと思って、試してみたくて買ってみた。先端のロッド部分は分離できるので、最短の全長は40cmぐらい。コイルが太くなって 30cm ぐらいになると嬉しいんだけど

メリットは

  • 持ち歩くものが劇的に減る
  • あまり目立たずに運用できる

デメリットは

  • 飛びを期待できない

まだちゃんと運用してないが、自宅ベランダで 7MHz に調整して信号を聞いた限りでは、モビホの UHV-6 にだいぶ負けている。移動のロケーションでどれだけカバーできるものなのかな。

RHM8B 用の基台

RHM8B は BNC コネクタがちょこんとついているだけで、説明書では無線機に直接つけろと書いてある。300g ぐらいあるので、ちょっと KX3 に直接つけるのは嫌だなと思い別途基台を作成した。

で簡単に作った。カウンターポイズ用のバナナジャックと三脚穴を作ってある。実際使うときは、100均で売っているクランプまたは三脚を使って固定する予定。

三脚用の 1/4-20UNC のタップはどうも手には入りにくいので(高価)、Wのタップで代用(ネジ山の角度だけ違う。600円ぐらいで買える)。あまり厳格に作ってる製品ないみたいで問題なくいける。


肝心のパネル取り付け用の BNC JJ コネクタはあまり販売されてない。 あった!と思っても75Ω品だったりするので、気をつけて買う必要がある。 丸座のほうが取り付けが楽だけど、入手できない。探した限りでは富士無線の店頭が最安だった。

最悪Mコネクタに変換コネクタでもいいかもしれないけど、重量増えるし、こんなところでロスりたくない感じ。

2014年 10月 27日

はじめての SSB は CQ WW TEST SSB で KL

音声といえば 7MHz 帯はよく国内が出ていて混んでいるのだけれど、自宅のアンテナは帯域が狭く、SSB の周波数には出れないため、一度も出たことがなかった。移動運用時になんどか試み自体はしていたのだれど、混んでいてどうしても弱い電波だととってもらえないし、パイル気味でも一回の交信が結構長くなる傾向があるみたいで、結局交信できてなかった。

自宅で音声帯域に出れるのは 21MHz 帯と 18MHz 帯だけだけど、いずれも普段は殆ど国内が聞こえない。18MHz 帯は人工雑音と思われるノイズがひどいので余計聞こえない。

週末 CW WW TEST の SSB だったみたいで、21MHz をちょっと聞いてみたら、かなり多くの局が聞こえた。コンテストナンバーが簡単だし、せっかくなので強い局を呼んでみたらコールバックしてもらえた。KL (Alaska)、KH7 (Kure Is)、NH0 (Mariana Is)、AH0 (Mariana Is)、DS (South Korea) あたり。

コンテストだとたくさん聞こえて、かつ1回の交信が短かく、案外空振りしている人がいるので呼びやすい。